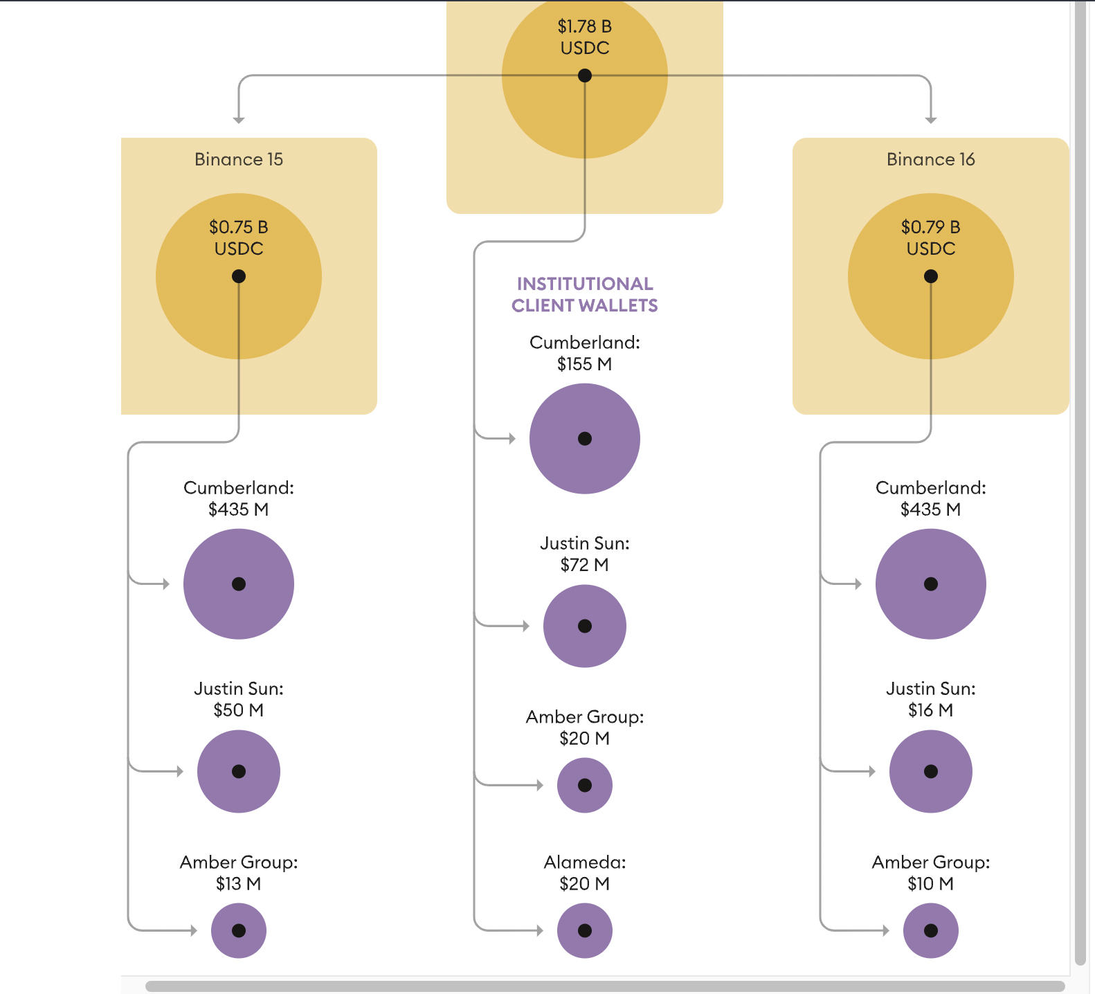
Forbes đã cáo buộc Binance về “hành vi gian lận”, tuyên bố rằng sàn giao dịch này đã chuyển 1.78 tỷ USD stablecoin cho các quỹ phòng hộ.
Theo đó, đây là lần thứ hai Forbes điều tra các hoạt động on-chain của Binance và phát hiện ra rằng sàn giao dịch đã chuyển 1.78 tỷ USD tiền của người dùng sang các quỹ phòng hộ khác nhau. Bài báo tiết lộ rằng sàn giao dịch do Changpeng Zhao (CZ) đứng đầu đã “dọn sạch” toàn bộ tài sản thế chấp cho B-peg USDC mà không làm giảm nguồn cung của nó.
Tuy nhiên, cộng đồng nghi ngờ Forbes chỉ đang muốn tạo FUD nhằm chống lại Binance mà thôi.
Binance phá vỡ quy tắc của chính mình?
Binance phát hành B-token để tạo điều kiện thuận lợi cho việc sử dụng token của các blockchain khác trong BNB Chain. Sàn giao dịch được cho là chỉ phát hành B-token sau khi lưu trữ 100% tài sản thế chấp của token ban đầu. Ví dụ, cứ 100 B-USDC thì phải có 100 USDC làm tài sản thế chấp.
Tuy nhiên, sàn giao dịch đã phá vỡ các quy tắc này vào ngày 17/8, khi rút 3.63 tỷ USD từ ví cố định của nó sang ví lạnh “Binance 8”. Sau đó, Binance đã trả lại 1.85 tỷ USD vào ví cố định nhưng lại chuyển 1.78 tỷ USD còn lại sang ví lạnh Binance 14. Sau đó, sàn giao dịch đã phân phối số tiền này cho một công ty thương mại, Cumberland, Amber Group, Alameda Research và người sáng lập Tron, Justin Sun.
Người phát ngôn của Binance đã làm rõ vào tháng 1 rằng các khoản tiền đã bị chuyển nhầm sang ví lạnh. Patrick Hillmann, Giám đốc Chiến lược của Binance, nói với Forbes rằng “Không có sự nhầm lẫn nào cả,” và đó là hành vi bình thường.
B-USDC không có tài sản thế chấp trong 4 tháng
Khi Binance rút 1.78 tỷ USD USDC vào ngày 17/8, nó đã không giảm nguồn cung của B-USDC. Tài sản thế chấp giảm xuống 0 và sàn giao dịch đã để nó như vậy trong 4 tháng
Bài báo cũng nói rằng B-USDC đã bị thâm hụt hơn 1 tỷ USD trong ba lần khác nhau. Forbes tin rằng Binance đang lạm dụng tiền của khách hàng, tương tự như sàn giao dịch FTX.
Forbes đang nhắm vào Binance?
Tuy nhiên, cộng đồng đã chỉ ra rằng Forbes có vẻ đã “nương tay” với Sam Bankman-Fried, nhưng lại rất tích cực tạo FUD chống lại Changpeng Zhao. Năm ngoái, luật sư Irina Heaver đã tweet rằng Forbes đang báo cáo “những lời dối trá và thông tin sai lệch”. Ngoài ra, Zhao đã kiện Forbes vì tội phỉ báng và sau đó đã hủy bỏ vụ kiện vào năm 2020.
Bạn nghĩ sao về thông tin trên? Chia sẻ với chúng tôi quan điểm của bạn trong nhóm Telegram của BeInCrypto nhé.





