Core Network là một chuỗi khối sử dụng cơ chế đồng thuận Satoshi Plus, nhằm đảm bảo tối đa hóa tính bảo mật, khả năng mở rộng và phân cấp.
Thời gian qua, Core Network nổi lên như một hiện tượng mạng khi thu hút được sự chú ý của đông đảo cộng đồng tiền điện tử trong bối cảnh mà hàng loạt các sàn giao dịch lớn như KuCoin, Bybit, OKX hay Huobi… đồng loạt thông báo hỗ trợ niêm yết hoặc tích hợp mainnet của nó. Vậy Core Network là gì và nó có gì đặc biệt? Hãy cùng BeInCrypto tìm hiểu kỹ hơn trong bài viết này nhé.
Tổng quan về Core Network
#1. Bối cảnh hình thành Core Network
Mỗi giải pháp khi hình thành đều hướng đến việc giải quyết một khía cạnh nào đó của các nền tảng trường. Và Core cũng không phải ngoại lệ. Do đó, trước khi cùng BeInCrypto tìm hiểu về khái niệm Core Network là gì, hãy cùng xem nó giúp giải quyết các vấn đề gì nhé.
Như chúng ta đã biết, tất cả các giải pháp blockchain hiện nay đều hướng đến việc giải quyết và cân bằng 3 khía cạnh chính (gọi là blockchain trilemma) Khả năng mở rộng (scable); Tính bảo mật (secure) và Tính phi tập trung (Decentralized). Tuy nhiên, ngay cả những giải pháp như Bitcoin hay Ethereum cũng đều chưa thể cân bằng cùng lúc cả 3 yếu tố này. Nghĩa là nếu tính phi tập trung và bảo mật được đề cao (như mạng Bitcoin) thì nó phải đánh đổi lại khả năng mở rộng nghèo nàn.
Với tham vọng cân bằng được các khía cạnh này, Core đưa ra một cơ chế đồng thuận mới là Satoshi Plus. Nó là sự kết hợp của PoW và DPoS để tận dụng thế mạnh của từng loại đồng thời cải thiện những thiếu sót của chúng. Vậy Core Network là gì và liệu rằng nó có tiềm năng như những gì mà nó thể hiện, hãy cùng BeInCrypto tìm hiểu kỹ hơn nhé.
#2. Core Network là gì?
Như những gì mà BeInCrypto đã chia sẻ ở trên thì Core là một giải pháp nhằm khắc phục nhược điểm của các mạng Layer 1 như Bitcoin, Ethereum hay Solana… Nó được phát triển từ phần nội dung hoàn chỉnh (codebase) của Geth. Đương nhiên, Core có một số cải tiến để tạo sự khác biệt. Cụ thể:
- Một là Core Network tận dụng những cải tiến do BSC thực hiện để gia tăng thông lượng, khiến giao dịch rẻ hơn thông qua hard fork. Dành cho bạn nào chưa biết thì BSC là một bản hard fork của giao thức Go Ethereum (Geth).
- Hai là Core dựa trên cơ chế đồng thuận Satoshi Plus, là sự kết hợp dựa trên PoW cùng với DPoS. Với những sửa đổi này, Core có thể duy trì tính phi tập trung mà không phải đánh đổi hiệu suất như trong các hệ thống đồng thuận PoW truyền thống. Cụ thể, sức mạnh tính toán Bitcoin đảm bảo tính phi tập trung của mạng. DPoS và cơ chế bầu cử đảm bảo khả năng mở rộng.
- Ba là Core dựa trên cả sức mạnh băm Bitcoin được ủy quyền và cổ phần được ủy quyền. Qua đó, nó tạo ra một thị trường linh hoạt cho các trình xác nhận và phần thưởng mà bất kỳ ai cũng có thể tham gia.
Trong tương lai, Core Network có kế hoạch mở rộng quy mô và chuỗi chéo. Ở giai đoạn đó, Core sẽ hoàn toàn tương thích với EVM nhằm tận dụng các giải pháp mở rộng quy mô từ Ethereum và các chuỗi tương thích khác. Ngoài ra, Core cũng có kế hoạch nâng cao bảo mật mạng hơn nữa khi hứa hẹn tập trung cải thiện quá trình sản xuất khối thông qua việc bầu chọn các nhà lãnh đạo bí mật.
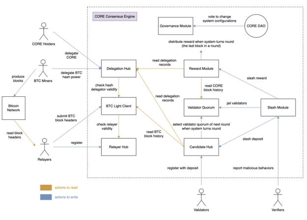
#3. Cơ chế đồng thuận Satoshi Plus
Core là chuỗi đầu tiên triển khai cơ chế đồng thuận mới Satoshi Plus này. Nó là một tập hợp của nhiều thành phần khác nhau bao gồm validator, replayer, BTC miner, CORE token holder… Bản thân Satoshi Plus sẽ đã tạo ra một luồng làm việc nhất định để các thành phần này có thể tương tác với nhau một cách nhịp nhàng.
Khi mới hình thành, cơ chế DPoS của Core Network sẽ bảo mật mạng với các khả năng tương tự như khả năng của các giao thức bằng chứng cổ phần khác như Ethereum. Duy nhất đối với Core, cơ chế này cũng được thiết kế và sẵn sàng ngay từ đầu để kết hợp sức mạnh băm được ủy quyền từ việc khai thác Bitcoin mà không phải trả thêm chi phí cho những miner. Sự tham gia từ những miner Bitcoin cuối cùng sẽ củng cố mạng Core bằng cách củng cố sự đồng thuận của nó trong việc phân cấp Bitcoin.
#4. Vai trò của Core DAO trong hệ sinh thái Satoshi Plus là gì?
Đúng như tên gọi của nó, Core DAO là một tổ chức tự trị phi tập trung (DAO) có nhiệm vụ phát triển hệ sinh thái Satoshi Plus. Nó tạo cơ hội cho những người khai thác tiếp cận các nguồn doanh thu mới bằng cách đóng góp sức mạnh băm cho chuỗi.
Cho đến khi mạng Core đạt đến điểm đủ phân cấp, nhóm Core chịu trách nhiệm giám sát mạng thông qua quyền kiểm soát Core DAO. Các chức năng bao gồm, nhưng không giới hạn ở việc thay đổi số lượng trình xác nhận, điều chỉnh các tham số quản trị và đặt tỷ lệ phần trăm phần thưởng khối và phí giao dịch bị đốt…
Tổng quan về CORE token
#1. CORE tokenomics
Theo mô hình của Bitcoin, nguồn cung của CORE token có giới hạn cứng là 2.1 tỷ mã thông báo. Ngoài giới hạn cứng, một tỷ lệ phần trăm của tất cả phần thưởng khối và phí giao dịch sẽ bị đốt. Tỷ lệ chính xác bị đốt cháy sẽ được xác định bởi Core DAO. Trên thực tế, CORE token sẽ tiệm cận với con số 2.1 tỷ mã thông báo nhưng không bao giờ đạt được đầy đủ. Phần thưởng khối bằng CORE token sẽ tồn tại trong khoảng 81 năm. Sau khi phần thưởng khối tiệm cận về 0, mạng sẽ chuyển sang giai đoạn thanh toán bằng phí giao dịch.
#2. Cơ chế phân bổ token CORE
Với tổng cung là 2.1 tỷ CORE token, nó sẽ được phân bổ như sau:
- Node mining (39.995%): Lượng token này được dùng để trả cho cả người khai thác và người đặt cược để bảo mật mạng.
- Người dùng (25.029%): Một lượng token CORE được airdrop cho hàng triệu người dùng khác nhau.
- Contributor hiện tại và tương lai (15%): Tiền thưởng sẽ khuyến khích những người đóng góp cốt lõi trong quá khứ, hiện tại và tương lai.
- Dự trữ (10%): Khoản dự trữ này có thể được sử dụng theo thời gian.
- Kho bạc (9.5%): Kho bạc sẽ cung cấp cho DAO số tiền cần thiết để xây dựng hệ sinh thái.
- Phần thưởng cho relayer (0.476%): Giống như các node, các relayer phải được tưởng thưởng cho các dịch vụ mà chúng cung cấp để bảo mật chuỗi. Relayer cũng nhận được phần thưởng dưới dạng phí giao dịch.
#3. CORE token được dùng để làm gì?
CORE là mã thông báo tiện ích và quản trị của Core Network với các khả năng bao gồm, nhưng không giới hạn ở:
- Thanh toán phí giao dịch/gas.
- Staking trên mạng Core.
- Tham gia quản trị mạng.
Với các chức năng quan trọng này, chủ sở hữu mã thông báo CORE chịu trách nhiệm lớn trong việc duy trì và điều hành Core Network. Mặc dù vậy, tokenomics của Core cũng chứa đựng một số nguyên tắc bất biến không thể xóa nhòa để duy trì sự phân cấp, quyền tự chủ.
#4. Mua CORE token ở đâu?
Như BeInCrypto đã chia sẻ ngay từ đầu bài viết, hiện tại có một số sàn giao dịch đã hỗ trợ Core Network ra mắt mainnet cũng như mã thông báo CORE như Huobi, Bybit hay KuCoin… Tuy nhiên, tại thời điểm BeInCrypto thực hiện bài viết này, mặc dù Core mainnet đã hoàn thành nhưng việc niêm yết trên các sàn này vẫn chưa diễn ra. Độc giả quan tâm đến dự án Core có thể theo dõi các sàn giao dịch nói trên để cập nhật thời gian mở giao dịch cho các cặp liên quan đến CORE token này.
Lời kết
Có thể nói, hiếm có một dự án nào tạo được hiệu ứng mạnh mẽ khi hàng loạt các sàn CEX lớn lên kế hoạch niêm yết đồng coin của nó. Mặc dù vậy, thật khó để nói liệu Core Network có thực sự là tương lai của blockchain hay không? Sự thành công của một dự án blockchain phụ thuộc vào nhiều yếu tố khác nhau.
Mặc dù ý tưởng đằng sau mạng Core về việc kết hợp tính bảo mật và phân cấp của Bitcoin với khả năng mở rộng và khả năng tương tác của Ethereum nghe có vẻ hứa hẹn, nhưng vẫn còn phải xem dự án có thể thực hiện tốt như thế nào theo tầm nhìn này. Trong bối cảnh ngày càng có nhiều dự án blockchain ra mắt nhưng chỉ một số nhỏ trong đó có thể đạt được sự chấp nhận rộng rãi, có lẽ Core Network sẽ cần nhiều thời gian hơn để chứng minh được sự vượt trội của mình.
Nếu bạn yêu thích dự án Core, hãy tham gia nhóm cộng đồng của BeInCrypto trên Telegram | Facebook fanpage | Facebook group để cập nhật những tin tức mới nhất trong thời gian tới nhé.





