Giá của Shiba Inu (SHIB) vẫn chưa quyết định, bị khóa trong một phạm vi hẹp gần 0.000014 USD với biến động hàng ngày dưới 1%. Dù phe mua và phe bán vẫn đang tranh giành quyền kiểm soát ngắn hạn, SHIB vẫn giữ được mức tăng 24% hàng tháng, cho thấy động lực chưa hoàn toàn biến mất.
Nhưng với giá bị kẹt ngay dưới ngưỡng kháng cự quan trọng và các tín hiệu rộng hơn đang trở nên lạc quan một cách thận trọng, động thái tiếp theo có thể phụ thuộc vào việc liệu phe mua có thể vượt qua áp lực bán từ trên xuống hay không.
Dòng tiền vào sàn giao dịch giảm 97%, giảm áp lực bán
Một trong những dấu hiệu rõ ràng nhất của thị trường bình ổn là sự giảm mạnh trong dòng tiền vào sàn giao dịch. Vào ngày 13/07/2025, dòng tiền vào sàn của Shiba Inu (SHIB) đạt đỉnh khoảng 2.65 nghìn tỷ token. Đến ngày 28/07/2025, dòng tiền này giảm xuống chỉ còn 70.43 tỷ; một cú giảm mạnh 97.3%.
Loại giảm nhiệt này thường phản ánh ý định bán ngắn hạn giảm từ các nhà đầu tư lớn. Ít token di chuyển đến các sàn giao dịch tập trung ngụ ý áp lực bán ngay lập tức giảm; một dấu hiệu tích cực khi SHIB tiến gần đến ngưỡng kháng cự kỹ thuật.
Chờ đã, nhưng nếu áp lực bán đang giảm, tại sao chúng ta lại coi đó là một mối lo ngại? Hãy đọc tiếp!
Những người nắm giữ không có lợi nhuận và các cụm kháng cự
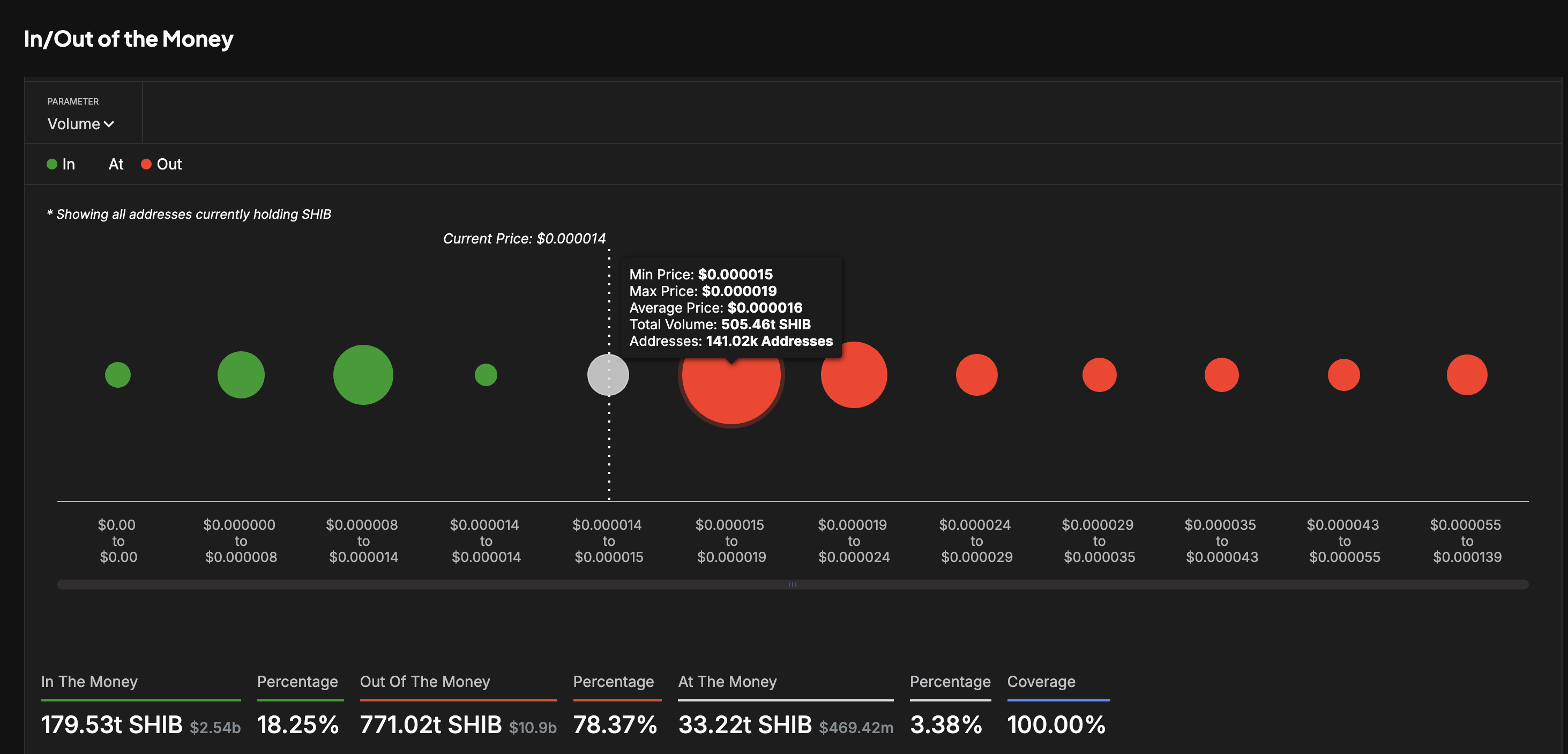
Mặc dù áp lực bán trực tiếp và ngay lập tức giảm, con đường phía trước không phải là không có trở ngại. Dữ liệu từ IntoTheBlock cho thấy chỉ có 18.25% nhà đầu tư SHIB đang có lãi, trong khi hơn 78% đang chịu lỗ.
Cụm địa chỉ lớn nhất, đại diện cho những người nắm giữ SHIB trong khoảng 0.000015 USD đến 0.000019 USD, tạo thành một vùng “ngoài tiền” dày đặc.
Đây là nơi mọi thứ trở nên phức tạp. Những cụm này thường hoạt động như các vùng bán trên (mức kháng cự), khi các nhà đầu tư tìm cách thoát ra ở mức hòa vốn hoặc giảm lỗ.
Với một phần lớn nguồn cung bị kẹt trong phạm vi này, bất kỳ đợt tăng giá nào cũng phải đối mặt với kháng cự từ việc chốt lời tiềm năng, giải thích tại sao giá SHIB đã gặp khó khăn khi vượt qua 0.000015 USD, điểm bắt đầu của cụm này. Khi giá SHIB vào cụm này, cần theo dõi dòng tiền vào sàn, để xem chúng có tăng hay vẫn giữ nguyên như hiện tại.
Diễn biến giá Shiba Inu (SHIB): Khả năng tăng 57%, nhưng cần xác nhận
SHIB cho đến nay vẫn tôn trọng vùng hỗ trợ 0.000012 USD và đang cho thấy dấu hiệu kiên cường. Tuy nhiên, cho đến khi phe mua có thể biến mức 0.000019 USD thành hỗ trợ, bất kỳ cuộc nói chuyện về đợt tăng giá nào vẫn chỉ là suy đoán.
Hiện tại, SHIB đang giao dịch ở mức 0.000014 USD, cũng trùng với mức kháng cự ngay lập tức. Mức này đã từ chối giá Shiba Inu nhiều lần trong các phiên giao dịch gần đây. Vì cụm “In/Out of the Money” khá dày đặc, SHIB có thể gặp nhiều kháng cự ở mức 0.000015 USD, 0.000016 USD, và thậm chí cao hơn.
Nếu mức 0.000018-0.000019 USD bị phá vỡ (xác nhận quan trọng), giá sẽ mở ra cơ hội tăng lên 0.000022 USD, tăng 57% so với mức hiện tại. Nhưng với nguồn cung lớn nằm ngay trên, việc leo lên có khả năng diễn ra theo từng giai đoạn hơn là một cú nhảy thẳng.
Tuy nhiên, nếu mức hỗ trợ quan trọng 0.00012 USD bị phá vỡ, cấu trúc giá có thể chuyển sang xu hướng giảm trong ngắn hạn.
Để cập nhật TA và thị trường token: Muốn có thêm thông tin chi tiết về token như thế này? Đăng ký nhận Bản tin Crypto hàng ngày của Biên tập viên Harsh Notariya tại đây.





