Tại Hội nghị thượng đỉnh dành cho nhà phát triển ETH Thượng Hải Web 3.0 vào thứ Năm vừa qua, người đồng sáng lập Ethereum, Vitalik Buterin đã xác nhận rằng việc cập nhật bản nâng cấp The Merge có thể sẽ xảy ra vào mùa hè này, sau nhiều lần bị trì hoãn trong quá khứ.
Sau khi làm việc để thực hiện quá trình chuyển đổi mạng Ethereum sang bằng chứng cổ phần PoS trong khoảng bảy năm, Buterin cuối cùng đã có thể nói rằng việc Hợp nhất đang “rất gần” tại thời điểm này.
Các tháng cho Hợp nhất: tháng 8, tháng 9 hoặc tháng 10
Người đồng sáng lập thừa nhận: “Nếu không có vấn đề gì xảy ra thì việc hợp nhất sẽ diễn ra vào tháng 8. Nhưng tất nhiên, luôn có nguy cơ xảy ra sự cố. Khiến bản cập nhật bị chậm trễ. Và vì vậy tháng 9 và tháng 10 cũng có thể là các thời điểm dự phòng”.
Trước đó, các nhà phát triển Ethereum đã đặt ngày 8 tháng 6 là ngày thử nghiệm Hợp nhất trên testnet lớn nhất của Ethereum là mạng Ropsten.
Buterin tiếp tục nói: “Vì vậy, đây sẽ là một thử nghiệm lớn, lớn hơn bất kỳ thử nghiệm nào mà chúng tôi đã thực hiện trước đây. Lấy một mạng lưới thử nghiệm lớn hiện có với nhiều ứng dụng có bằng chứng công việc, chuyển sang bằng chứng cổ phần. ”
Do đó, sự thành công của quá trình chuyển đổi PoS của Ropsten về cơ bản sẽ quyết định thời điểm diễn ra Hợp nhất trên mạng chính trong năm nay.
Xem thêm: The Merge là gì? Điều gì xảy ra khi Ethereum chuyển sang PoS?
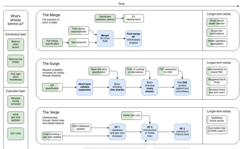
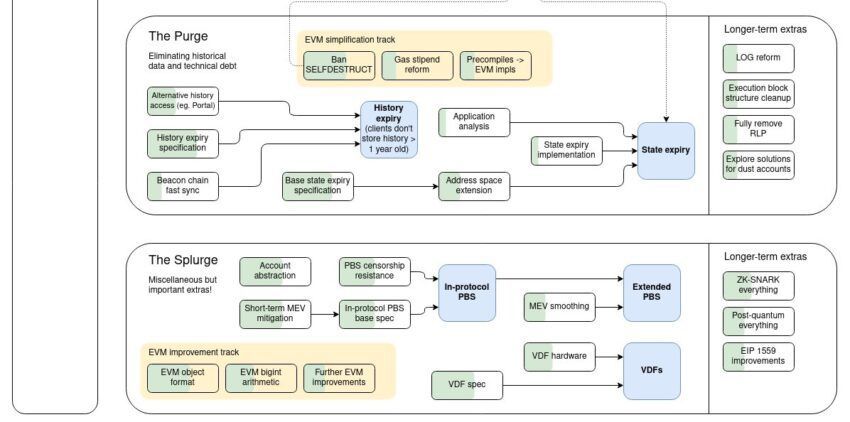
Lộ trình sau Hợp nhất
Theo Lộ trình phát triển mạng Ethereum được Buterin chia sẻ vào tháng 12 năm 2021, Beacon Chain đã tồn tại được khoảng 1.5 năm, mở đường cho quá trình chuyển đổi PoW sang PoS.
Theo đó, Beacon Chain đã giới thiệu cơ chế bằng chứng cổ phần cho hệ sinh thái Ethereum vào tháng 12 năm 2020.
Buterin cũng thừa nhận rằng hard fork London là một phần của Đề xuất cải tiến Ethereum EIP-1559 cũng đã được thực hiện vào tháng 8 năm ngoái. Trong đó, việc giảm phí gas của Ethereum là một trong những thách thức lớn nhất đối với mạng lưới trước quá trình chuyển đổi.
Báo cáo State of Crypto mới nhất của Andreessen Horowitz đã lưu ý rằng Ethereum ưu tiên tính phân quyền hơn là mở rộng quy mô, điều này dẫn đến việc những dự án được mệnh danh là “kẻ giết Ethereum” cũng được hưởng lợi theo thời gian.
Xem thêm: Dự đoán giá Ethereum: 11,764 USD vào năm 2025 và 23,372 USD vào năm 2030
Đáng chú ý, A16z đã gọi sự phổ biến của Ethereum là “con dao hai lưỡi”. Tuy nhiên, bất chấp những thách thức này, mạng hiện đang dẫn đầu với khoảng bảy triệu và 50 triệu người dùng tích cực, theo báo cáo.
Theo lộ trình của Buterin, sau khi Hợp nhất, Ethereum sẽ tập trung vào khả năng mở rộng thông qua Sharding, trước khi giới thiệu các cải tiến bổ sung thông qua The Verge và The Purge. Các bước sẽ cải thiện xác nhận và giảm gánh nặng dữ liệu cho các nút.
Tuy nhiên, lập trình viên người Canada không nghĩ rằng tất cả các bước của lộ trình nhất thiết phải xảy ra.
Anh nói, “Vì vậy, ý kiến cá nhân của tôi là cho dù không có The Merge hay The Surge hay thậm chí bất kỳ thứ thứ gì khác, thì Ethereum vẫn sẽ là một hệ thống tuyệt vời.”
Buterin nói thêm: “Nhưng tôi nghĩ nếu chúng tôi nhận được The Verge hay The Purge hay những cải tiến khác (The Splurge), thì Ethereum sẽ là một hệ thống thậm chí còn tốt hơn.”
Do đó, dự án sẽ tập trung vào Shard Chains sau khi Hợp nhất để phân phối tải mạng trên 64 phân đoạn.
Hệ sinh thái tiền điện tử nói chung
Theo Buterin, không gian tiền điện tử, bao gồm cả không gian Ethereum, “đang tập trung quá nhiều vào các ứng dụng tài chính” trong vài năm qua. Anh nhận xét: “Tôi nghĩ rằng các ứng dụng tài chính về cơ bản là tốt, chúng quan trọng nhưng cũng đi kèm với rủi ro cao”. Thêm nữa rằng mọi người có vẻ như đã cố gắng quá nhiều để tối ưu hóa chúng.
Trong khi đó, những phát triển gần đây trong thị trường tiền điện tử xảy ra sau cuộc khủng hoảng hệ sinh thái Terra cũng khiến Buterin lo ngại.
Ngoài ra, so sánh cuộc khủng hoảng tài chính năm 2008 với hệ sinh thái DeFi, Buterin nhấn mạnh rằng thay vì cố gắng quá sức để đạt được hiệu quả, hệ thống cần phải suy nghĩ đủ về khả năng phục hồi.
Bạn nghĩ sao về thông tin trên? Chia sẻ ngay ý kiến trong nhóm Telegram của chúng tôi nhé.





