Một khoản vay CRV mà người sáng lập Curve Finance đã rút ra bằng kho dự trữ mã thông báo gốc của giao thức đang có nguy cơ bị thanh lý khi giá CRV tiếp tục giảm.
Tham gia Cộng đồng BeInCrypto trên Telegram để tìm hiểu về các bài phân tích kỹ thuật, thảo luận về tiền điện tử và nhận câu trả lời cho tất cả các câu hỏi của bạn từ các chuyên gia và nhà giao dịch chuyên nghiệp của chúng tôi nhé.
Khoản nợ DeFi của người sáng lập Curve Finance, Michael Egorov, đang dần đến giới hạn bị thanh lý. Điều này có thể gây ra hiệu ứng tiêu cực trong hệ sinh thái DeFi.
Vụ hack của Curve Finance sẽ tạo ra một sự kiện Thiên nga đen trong lĩnh vực DeFi?
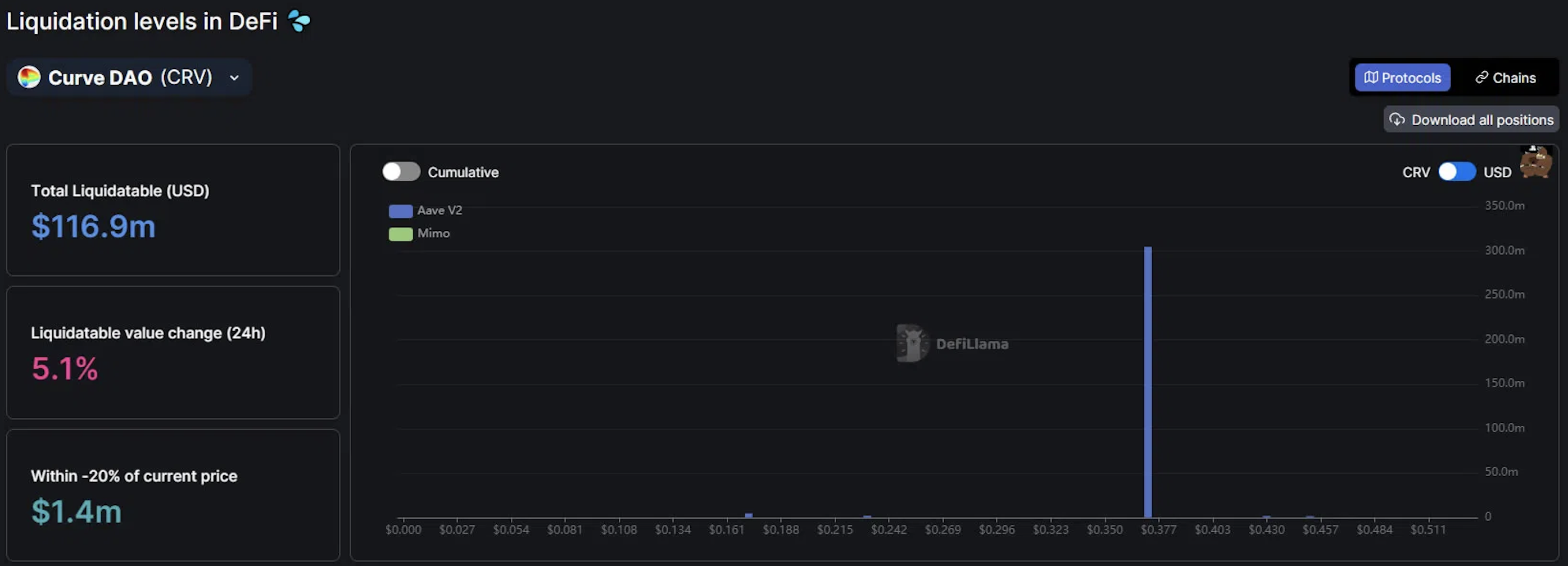
Rủi ro về sự kiện Thiên nga đen trong hệ sinh thái DeFi là có thật. Theo DeFiLlama, có 300 triệu mã thông báo CRV có khả năng bị thanh lý khỏi hệ sinh thái Aave. Tổng giá trị thanh lý dưới 117 triệu USD và phần lớn trong số này là từ khoản vay CRV của Egorov. Hơn nữa, việc thanh lý sẽ xảy ra nếu giá CRV giảm xuống còn 0.371 USD. Nó hiện chỉ cao hơn 0.5 USD tại thời điểm BeInCrypto viết bài này.
Chiến lược gia DeFi “olimpio” đã giải thích vấn đề này rằng “Không có một sàn giao dịch hoặc giao thức DeFi nào mà người ta có thể bán số lượng CRV lớn như vậy.”
Vào ngày 01/8, Ryan Sean Adams, người ủng hộ Ethereum, đã cung cấp một số thông tin cơ bản. Theo đó, người sáng lập Curve Finance đã vay hơn 100 triệu USD stablecoin trên các giao thức cho vay DeFi khác nhau bằng cách sử dụng kho lưu trữ CRV của mình làm tài sản thế chấp.
Egorov đã chọn phương pháp này thay vì bán CRV trực tiếp. Điều này lại khiến cộng đồng quay lưng lại với anh ta. Truyền thông đã đưa tin rằng anh ta đã chi tiêu xa hoa cho những biệt thự trị giá hàng triệu đô la ở Úc.
Giá trị của CRV hiện đang giảm do vụ hack của Curve Finance gây ảnh hưởng đến các giao thức DeFi, từ đó làm tăng lãi suất cho tài sản. Adams nhận xét: “Người sáng lập Curve Finance có thể không trả được các khoản vay CRV của mình trước khi chúng bị thanh lý.
Theo Debank, Egorov cũng có các vị thế có giá trị lớn với Frax, Abracadabra, Inverse, Convex và Silo. Đáng buồn là tất cả chúng đều có nguy cơ sắp bị thanh lý. Không dừng lại ở đó, cũng có thể có vấn đề đối với crvUSD stablecoin nếu anh ấy muốn sử dụng những khoản nắm giữ rủi ro này để đúc thêm nó.
Delphi Digital báo cáo rằng Egorov đã cố gắng giảm nợ và tỷ lệ sử dụng của mình. Anh ấy đã trả các khoản nợ FRAX. Tuy nhiên, người dùng đang gấp rút rút thanh khoản ngay khi anh ấy trả nợ.
Thực trạng giá CRV
Hiện tại không có đủ thanh khoản để bán nhiều CRV như vậy. Vì vậy giao thức Aave trong trường hợp này có thể dẫn đến nợ khó đòi. Đóng băng các khoản vay trên Aave đã được đề xuất vào tháng 6 khi rủi ro nợ xấu này trở thành mối quan tâm lớn.
Rune Christensen, người sáng lập MakerDAO đã chia sẻ suy nghĩ của mình về nguy cơ nợ xấu và thanh lý trong hệ sinh thái. Theo anh, “Điều này có vẻ giống như thời điểm “nó đã kết thúc”, nhưng có lẽ đó chỉ là chu kỳ Thứ Năm Đen tối này – sự sụp đổ cuối cùng trước thị trường giá lên, với mọi thứ sẽ quay trở lại mạnh mẽ hơn gấp 100 lần.”
Sự sụp đổ của giá CRV vẫn đang diễn ra. Mã thông báo DeFi này đã giảm 22% trong ngày. Hiện nó có giá 0.502 USD tại thời điểm viết bài và quan trọng là nó chỉ còn cách 25% nữa trước khi chạm vào mức giá thanh lý. Trừ khi mã thông báo ổn định ở mức hiện tại và bắt đầu có dấu hiệu phục hồi, nếu không mọi thứ có thể nhanh chóng trở nên tồi tệ hơn nhiều đối với thị trường DeFi nói riêng.





